- 19
How to select the HIPAA Training provider?
How to select the HIPAA Training provider?
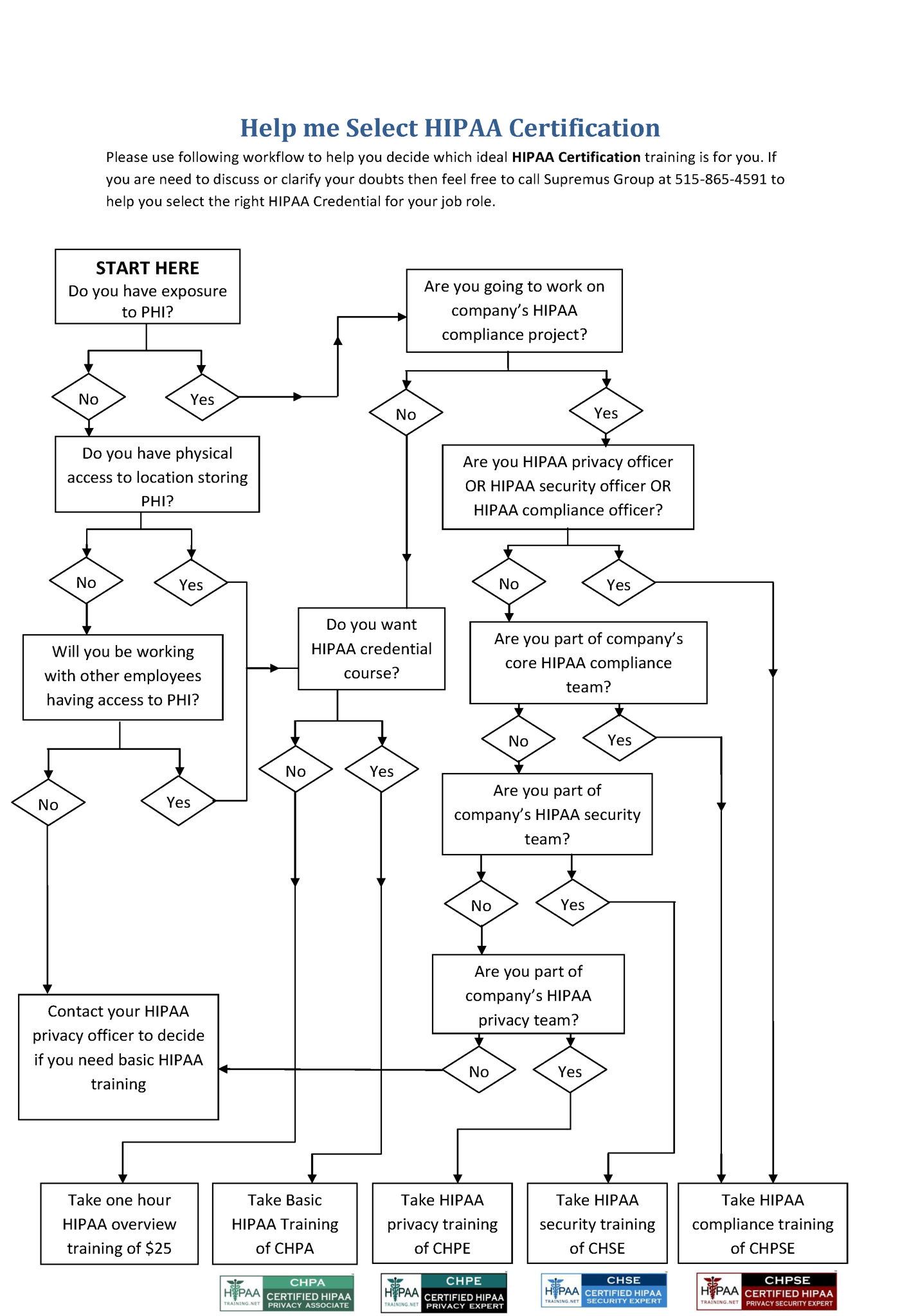
With hundreds of companies offering to train and certify in HIPAA, it is difficult to decide which company to select and which certification course to pursue. As per the recent fines and penalties from Office for Civil Rights (OCR) for non-compliance with regulation, the corrective action plan (CAP) requires HIPAA education. The primary step to compliance is to have the right level of training for employees hence it is the most important step to achieving and maintain HIPAA compliance.
We offer different levels of certification which are based on the job role of the individual as mentioned in OCR’s corrective action plan. It is very important to understand your job role and decide which is the ideal training for you. If you need help in deciding, feel free to call us at 515-865-4591 so we can understand your job role, type of entity you are and how many people will be part of your core compliance team and then recommend the right level of training for you and your team.
for more info go to https://www.training-hipaa.net/hipaa-credentials/how-to-select-training-company-hipaa-course-credential/
With hundreds of companies offering to train and certify in HIPAA, it is difficult to decide which company to select and which certification course to pursue. As per the recent fines and penalties from Office for Civil Rights (OCR) for non-compliance with regulation, the corrective action plan (CAP) requires HIPAA education. The primary step to compliance is to have the right level of training for employees hence it is the most important step to achieving and maintain HIPAA compliance.
We offer different levels of certification which are based on the job role of the individual as mentioned in OCR’s corrective action plan. It is very important to understand your job role and decide which is the ideal training for you. If you need help in deciding, feel free to call us at 515-865-4591 so we can understand your job role, type of entity you are and how many people will be part of your core compliance team and then recommend the right level of training for you and your team.
for more info go to https://www.training-hipaa.net/hipaa-credentials/how-to-select-training-company-hipaa-course-credential/
